Instance Verification Kit (IVK)
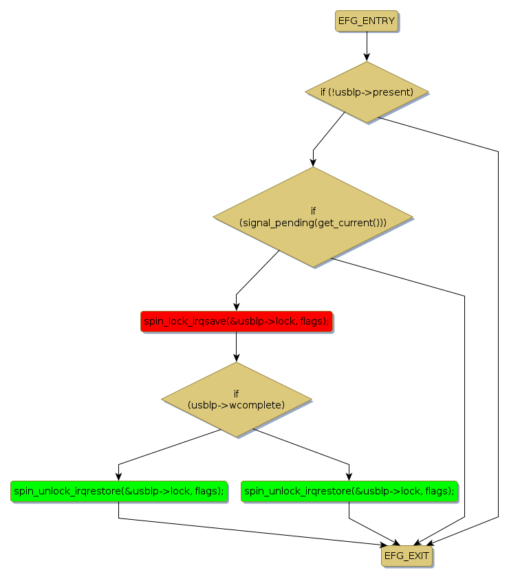
spin lock @ [25661+39+/linux-3.19-rc1/drivers/usb/class/usblp.c]
Instance Signature: lock
|
The Matching Pair Graph:
|
|
Function Name
|
Control Flow Graph (CFG)
|
Events Flow Graph (EFG)
|
Source Correspondence
|
|
usblp_wtest
|
|
|
[25501+11+/linux-3.19-rc1/drivers/usb/class/usblp.c]
|